您现在的位置: 网站首页 > 人才培养 > 公司产品 > 正文 公司产品
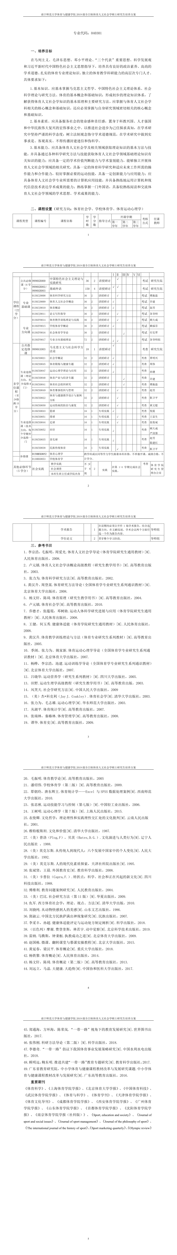
2019级全日制体育人文社会学

广西南宁市武鸣区新宁路508号 邮编:530100 | 广西南宁市青秀区合兴路3号 邮编:530299
联系电话:0771-5666130 备案号:桂ICP备05000947号 公安机关备案号:45010702000725 版权所有 © william威廉希尔·英国官网